超商取貨-低溫出貨服務規範
出貨服務規範
- 超取店出(店到店出貨):(貨送全家 門市)
- 商店出貨日:商店請依店+系統訂單顯示「預計出貨日」前至任一門市寄件,momo 依據商品到貨超商物流中心實際驗收資料,於次一工作日前上傳供商店查詢確認。舉例: 訂單預計出貨日3/11,店家須於3/11前至任一門市寄件,3/12商品由超商物流中心驗收,3/13商店可於店+系統查詢驗收狀態。
- 門市收件時間:每週一至週日(包括例假日)依全家各門市公告之營業時間,於店+後台系統列印出貨標籤7天內有效,如超過7天尚未寄件,請店家至店+後台系統 > 訂單管理 > E001訂單返回作業重新印單。若商店未依訂單規定時間內寄送,應依商店規則中心店舖營運之規定負延遲賠償責任。
- 全家冷凍商品僅限使用紙箱,不可使破壞袋、保麗龍…等包材,若需購買全家冷凍專用紙箱可至全家超商現場購買或至全家官網購買。
- 使用本服務委託配送商品時,其商品完成包裝後之材積及尺寸,需符合以下規定,若交寄商品超出規定,店舖人員得拒絕收件。
- 尺寸/重量:S60,重量上限為5KG;S61~S105,重量上限為10KG
- 包裝:無論是使用一般紙箱或全家冷凍專用紙箱,若不符合上述包裝、重量規範之貨品,超商有權拒絕運送並通知店家辦理退費領回,若於運送過程中造成貨件破損,超商不負賠償責任。
- 冷凍包裹需預冷12小時至冷凍狀態且確認物品為-18°C以下。
- 配送過程若商品破損或遺失,新台幣20,000元(含稅)為賠償責任之上限(含原寄件費用),寄件者未依包材規範寄件,或包裝不當造成破損,寄送禁運品項,恕不賠償。-18°C以下。
- 取件須核對證件,請輸入正確取件人姓名、手機號碼,寄件後本服務不受理相關資料變更。
- 包裹送達時間會依物流運量或交通氣候狀況調整,本服務無提供延遲到店賠償,詳情可上官網或洽(03)2550119。
- 取件店若為離島地區店舖,包裹五日未取將不予退貨,包裹將直接進行銷毀作業。
- 冰淇淋、冰棒及蛋糕、母奶、水餃、餛飩、湯圓(等包內餡之生麵類製品)等需以特殊溫層儲存或一個月以內即容易變質、腐壞、損毀及功能喪失等貨品(即保存期限一個月(含)內會腐敗之貨品),請勿交寄。
- 超取倉出(倉到店出貨):(全家物流上收)
- 商店出貨日:商店請依店+系統訂單顯示「預計出貨日」前完成出貨,全家冷凍物流中心將視賣家收貨地址及上傳訂單,安排收貨時間(當日、隔日)退貨服務規範
- 商品包裝:商品須以紙箱包裝,不可使用束繩、保麗龍、破壞袋包裝;商品亦不可裸露、不可併箱。
- 溫度標準:冷凍商品須先行預冷12小時以上至已完全結凍狀態,冷凍商品溫度標準:溫度≦-18℃如上收環境非低溫,若導致後續商品失溫,且經查上收至門市之物流作業無異常,將不予理賠包裹。
- 商品材積:冷凍商品材積限制:S105,單邊長≦45公分,重量≦10公斤。
標籤列印: 請使用防水材質標籤與雷射印表機列印,並正確黏貼於貨件寬面;廠商於出貨前請務必留意標籤列印品質及黏貼妥善,如因標籤異常導致商品無法刷讀,商品不予驗收,以廠退處理。
以下為標籤異常範例:
- 標籤未妥善黏貼
- 標籤列印顏色過深、過淺、使用非黑色
- 標籤濃度太高、線條不分明、QRcode模糊不清
- 標籤紙材反光、亮面
- 點收方式:廠商須先行列印【取貨明細表】與運務士點交上收商品件數,對點件數後雙方簽名並各持一聯,取貨明細表資料紀錄保留2個月,後續若有件數點交異常及客服查件皆需提供當日取貨明細表佐證;若廠商未提供【取貨明細表】導致運務士無法點交當日上收件數,則運務士有權拒收。
上收作業:每週一至週六(含例假日),依廠勘安排之收貨時間進行上收,如遇舊曆年、天然災害、不可抗力之因素或物流運送高峰期間,則另行研議收貨時間。
※若廠商對於進貨商品數量及明細有疑慮時,須提供取貨明細表,並透過日翊向冷凍物流中心申請調閱相關點收明細,以釐清商品流向,物流中心調閱廠進單據,以廠進日後3個工作天內為限。
上收時間:冷凍物流中心將視廠商出貨地址提供收貨時間(當日、隔日)
- 若您於當日10:00前點擊「確認提交」,物流最快將於當日前往取件
- 若您於當日10:00後點擊「確認提交」,物流最將於隔日前往取件
- 部分非當日收貨地區, 於隔日進行收貨 。
- 冷凍物流中心將視廠商出貨地址保有調整上收時間之權利。
- 廠商因任何因素於當日已「確認出貨」但未供貨、少給或漏給, 導致上收發生異常問題,將收取物流處理費或物流空跑費用。
驗收條碼異常:無物流條碼、標籤模糊、店舖過刷條碼不完整…等之未符合標籤規範,導致物流中心無法驗收、店舖無法讀取等問題。
- 不予驗收,物流中心廠退,並依照日翊報價收取物流處理費用。
- 由物流中心協助轉貼標籤,並依照日翊報價收取物流處理費用。
- 上述日翊物流中心保有貨件異常之處理權利。
超材超重:貨件未依材積規範導致下列異常:
- 貨件大小未符合標籤標示材積;則不予驗收,由物流中心廠退處理,並依照日翊報價收取物流處理費用。
- 貨件重量未符合合約規範;則不予驗收,由物流中心廠退處理,並依照日翊報價收取物流處理費用。
- 重覆件:廠商提供兩件以上同條碼之貨件,則不予驗收,由物流中心廠退處理,並依照日翊報價收取物流處理費用。
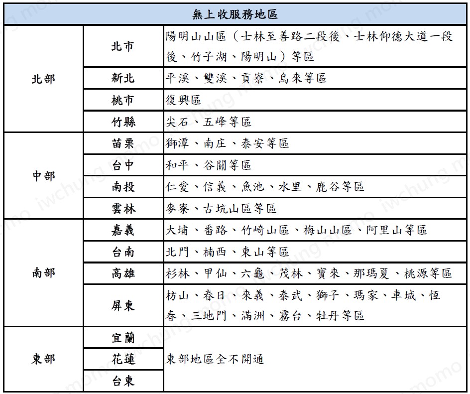
上收無服務區域

退貨服務規範
- 客人已至門市取件:
- 客人選擇宅配退貨:
商店後台接獲退貨通知 → 商店有配合第三方物流則由三方物流回收 / 無配合第三方物流則由商店自行派車回收 → 商店回收商品後至商店後台系統回押確認回收 → 銷單退款 - 店到店-客人門市五天未取件:
- 超取退店:
商品由門市轉回超商物流中心 → 商品退至店指定退貨門市 → 商店至指定退貨門市取回 → 商店檢驗商品無誤後,至店+管理系統回押確認回收 → 銷單退款 - 退貨時間及地點:
- 退貨日:退貨商品送達店家設定退貨門市時,至退貨門市取件
- 領取時間:送達指定退貨門市4天內取件並檢驗完成
- 退貨地點:店家設定指定退貨門市
- 領退手續:商店依照先前設定之退貨模式至指定退貨門市進行商品領回作業。
- 店家未至門市取件:若店家於送達退貨門市五天內未取件,商品將退回超商物流中心,再由物流中心退回至商店處並由商店負擔因此所生之運費。
- 倉到店-客人門市五天未取件:
- 退貨方式:全家冷凍店取服務在店天數五日,商品到店五日買家逾期未取,將開始辦理退貨,並由全台物流進行退貨作業,於後續下一次上收時,將退貨商品退回廠商端。退貨商品廠商不得拒收,若拒收將由物流中心進行銷毀,所衍生相關費用由廠商自行負擔。
- 對點方式:運務士列印【廠退簽收單】與廠商點交退貨商品件數,對點簽收後雙方各持一聯,資料保留2個月,後續若有件數點交異常需提供作為佐證。
商品包裝規範
- 商店配送商品之包裝 ( 不得裸露 ) 需完整包覆,如因包裝等問題造成內容物及其他商品毀損,由商店負完全賠償之責任。
- 商店配送商品不得為易碎、易腐、具污染性或危險性之商品,並且不得違背法令及善良風俗。
- 商店配送商品之材積重量及外觀限制,依 momo 商店規則中心公告為準,如有不符, momo 指定之物流中心得拒收此商品,並無需負擔任何責任。
- 商品包裝限制說明:
- 每件商品長寬高加總不超過 105 公分。單邊長度不超過 45 公分,若有一邊長度為 30 ~ 45 公分,則另外兩邊長度不得超過 30 公分。
- 尺寸/重量:S60,重量上限為5KG; S61~S105,重量上限為10KG
- 商品售價不可超過二萬元。(也就是賠償上限)
- 特別規定拒絕受理之貨品如下:
- 農特水產生鮮、低溫類貨品。
- 飛航禁止的商品。 ( 電池、噴霧罐、液體、粉狀等 )
- 冰淇淋、冰棒及蛋糕、母奶、水餃、餛飩(等包內餡之生麵類製品)等。需以特殊品溫儲存或容易變質之物品。
- 榴槤、鹹魚等會散發特殊氣味,無以密封包裝之物品。
- 血液、尿液等檢體恐污染其他貨件之物品。
- 自寄件日當日起算,在一個月以內即容易變質、腐壞、損毀及功能喪失等貨品(即保存期限一個月(含)內會腐敗之貨品,不予賠償)。
- 易碎物品或於搬運時須特別注意碰撞之物品。
- 相關細項寄件規範 ( 禁運商品、商品遺失、損壞等… ) , 請依『全家冷凍店到店』官網為主。
責任賠償
- 超商不賠付定義:
- 若商品為禁運品 ( 例如:易碎、易腐、具汙染性 ( 液體類 ) ,詳細請參閱超商官網,超商概不負責,請商店自行處理。 若因此造成門市人員損傷或是商品破損漏液,進而污染其他貨品,超商將會反向對商店進行求償。 ( 超商禁運品若有調整以超商公告內容為主 )
- 商品沒有個別完整包材、商品於箱內有晃動空間,超商概不受理,請商店自行處理。
- 申訴方式:於商品回收後 4 個工作天內透過『問問-平台介入』通知 momo 並提供證明以下證明,進行查核,凡逾 4 個工作日未通知 momo 進行查核之貨物損失,由商店自行負擔。
- 客未取退回貨件:商店拆封影片、外箱六面照片、紙箱凹損明顯照、商品在箱內的照片 ( 包材包覆照 ) 、商品在箱內的照片 ( 包材打開照 ) 、商品損傷照
- 客已取貨件:客人完整的拆封影片 ( 以利排除客人問題 ) 、外箱六面照片。
若違反上述規定,由賣家負一切法律及賠償責任。